• 首页
  • 走进博迅
    •  | 企业荣誉公司简介
    •  | 成长历程公司专利
    •  | 博迅之歌公司宣传片
  • 企业动态
    • 公司新闻
    • 员工风采
  • 产品展示
    •  | 血型检测 抗人球蛋白试验
    •  | 新生儿溶血病检测 血小板抗体检测
    •  | 配套试剂  | 质控品 仪器
    •  | 全自动血型分析仪 全血质控品
    •  | 稀有血型抗体
  • 相关下载
    • ABO、RhD血型定型检测卡(单克隆抗体)
    • ABO、RhD血型检测卡(微柱凝胶)
    • 抗人球蛋白检测卡
    • ABO血型反定型试剂盒(人血红细胞)
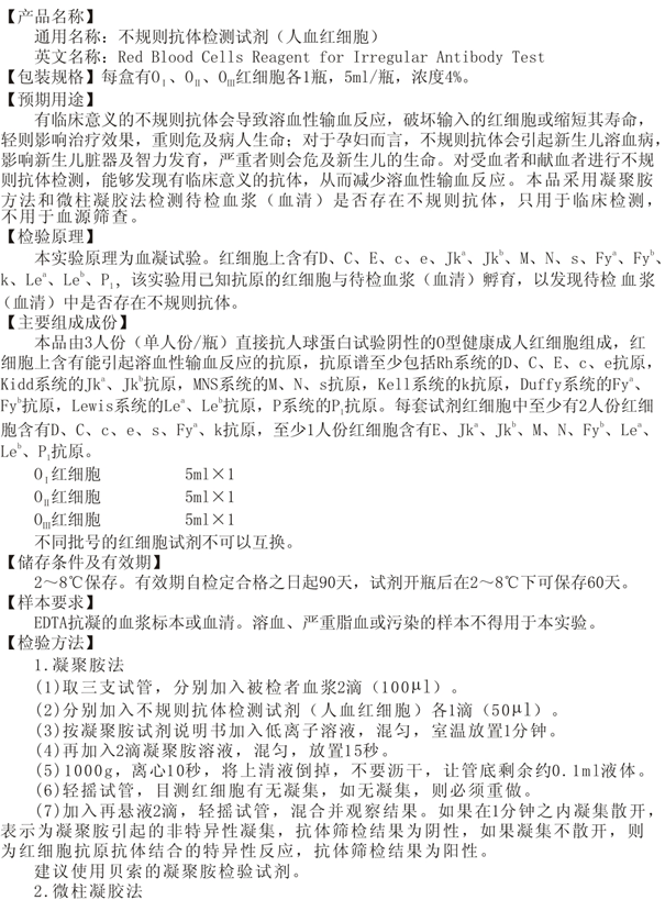
    • 不规则抗体检测试剂(人血红细胞)
    • ABO、Rh血型检测质控品(微柱凝胶法)
    • 交叉配血质控品(微柱凝胶法)
    • 不规则抗体筛检质控品
    • 抗人球蛋白检测卡(抗IgG+C3d)
    • 抗人球蛋白检测卡(抗IgG、抗C3d)
    • 新生儿ABO、RhD血型检测卡(微柱凝胶)
    • Rh血型抗原检测卡(单克隆抗体)
    • ABODE血型检测卡(微柱凝胶)
    • ABO血型抗原检测卡(微柱凝胶)
    • 血小板抗体检测试剂盒(微柱凝胶)
    • 血型及不规则抗体检测质控品(卡式法)
    • 交叉配血质控品(卡式法)
    • ABO血型反定型检测卡(微柱凝胶)
    • BX-1型样本释放剂
    • BX-2型样本释放剂
    • BX-3型样本释放剂
    • 低离子强度盐溶液
    • 300μl一次性加样枪头 (SLIM TIP 300UL W/O FIL.)
    • STAR导电加样尖
    • 样本释放剂
    • 盒装吸头
    • 保存液
    • 稀释液
    • 缓冲液
  • 技术支持
    • 操作程序
    • 操作视频
    • 注意事项
    • 相关文章
  • 销售网络
    • 销售网络
  • 广纳英才
    • 招聘信息
  • 联系我们
    • 联系方式
产品展示
  •   血型检测
  •   抗人球蛋白试验
  •   新生儿溶血病检测
  •   血小板抗体检测
  •   配套试剂
  •   质控品
  •   仪器
  •   全自动血型分析仪
  •   全血质控品
  •   稀有血型抗体
您所在位置:首页 > 产品展示
不规则抗体检测试剂(人血红细胞)

 

走进博迅 | 企业动态 | 产品展示 | 技术支持 | 销售网络 | 广纳英才 | 联系我们 | ENGLISH | 英文

COPYRIGHT @ BY WWW.BIOXUN.COM . ALL RIGHT BY RESERVED.版权所有 长春博迅生物技术有限责任公司吉ICP备10002724号 网站备案:吉ICP备10002724号-1